Содержание
Термины
В статье я буду использовать следующие термины:
Пользователь — человек, который работает с Telegram. Читает чаты, пишет сообщения и т. п.
Клиент — приложение, через которое пользователь работает с Telegram. Например, Telegram Desktop.
Сервер — backend часть Telegram.
Сообщение — информация передаваемая от клиента к серверу и от сервера к клиенту.
Для сообщений описываемых сценариев будет дана ссылка на документацию. Для сообщений, которые используются в качестве примера, ссылки может не быть.
Варианты взаимодействия с Telegram
Протокол MTProto

Все взаимодействие с Telegram осуществляется через его собственный протокол MTProto Mobile Protocol. Протокол описывает не только бизнес-сообщения, но и сетевое взаимодействие. В документации приводится такая условная связь протокола с уровнями сетевой модели OSI.
Физический уровень (передача по проводам) — используется как есть.
Канальный уровень (физическая адресация, идентификация по MAC) — используется как есть.
Сетевой уровень (логическая адресация, идентификация по IP) — используется как есть.
Транспортный уровень: собственная реализация упаковки пакетов. Здесь есть условность, т. к. по сути разработчики Telegram полагаются на другие протоколы при доставке своих сообщений — TCP, WebSockets, HTTP/HTTPS. Используется их инфраструктура, а не семантика. MTProto описывает свой формат пакетов MTProto transport protocol, который поддерживает шифрование и обфускацию.
Сессионный уровень: MTProto session — управление stateful-сессиями. Упрощенно, сессия — это вход пользователя под клиентом.
Уровень представления: формат сообщений, описанный с помощью TL Language.
Прикладной уровень (приложений): High-Level RPC API — определяет набор сообщений и их семантику.
TDLib

Telegram предоставляет библиотеку TDLib (Telegram Database library), которая закрывает вопросы сетевого взаимодействия между клиентом и сервером (дата-центрами Telegram), а также реализует поддержку сессий, кэширование сообщений и сохранение файлов. Библиотека предоставляет все сообщения протокола и методы их отправки и получения. TDLib написан на C++.
Библиотеки по работе с Telegram для Java/Kotlin, Javascript/Typescript, Python, Rust и т. д. могут реализованы двумя способами:
Библиотека реализует все уровни MTProto самостоятельно. Пример таких библиотек: Telethon на Python, grammers на Rust.
Библиотека реализует обертку (wrapper, bindings) над TDLib. Сами авторы TDLib предоставляют такие библиотеки для Java и C#. Сообщество поддерживает библиотеки для других языков: tdlib-rs для Rust, python-telegram и aiottdlb для Python, tdlight-java для Java.
Помимо реализации слоя вызова функций TDLib с помощью механизмов связывания (binding, native interface и т. п.), библиотеки предоставляют механизм генерации классов языка программирования из их описания на TL Language. Также некоторые библиотеки реализуют собственные утилиты и улучшения, облегчающие разработку конечных приложений.
Тестовые дата-центры
Для разработки крайне рекомендуется использовать тестовые дата-центры Telegram. В этом случае гораздо сложнее нарваться на бан аккаунта из-за лимитов или подозрительного поведения при разработке приложения.
Я не буду много писать про тестовые стенды, т. к. на Хабре есть две отличные статьи:
Тестовые сервера Telegram — введение
Тестовые серверы Telegram: инструкция по эксплуатации — более подробное описание.
Важно! Статьи устарели в плане регистрации аккаунта. С какого-то времени зарегистрировать новый аккаунт даже на тестовом стенде с IP РФ и Турции возможно только по реальному номеру телефона.
Для входа в desktop-приложении надо зажать Shift+Alt и кликнуть правой клавишей мышки на «Добавить аккаунт» (Add account) в меню приложения.

Галочка верификации у канала/группы
Переходим к обычному созданию канала/группы.
Указываем имя/описание
Когда вы перешли на этап ссылки, в конце ссылки вам необходимо указать _vf
Готово! Ваш канал теперь с галочкой!
Telegram premium
Переходим в @izpremiumbot и нажимаем СТАРТ.
Далее вам предложит купить Telegram Premium за 379,00 RUB. Нажимаем Receipt.
Нужно ввести следующие данные карты: 4242 4242 4242 4242. Дату (любую), 3 цифры CVC, владелец местоположение и индекс могут быть любыми.
Оплачиваем.
Готово! Теперь на вашем аккаунте есть премиум-статус.
Эти инструкции я не проверял.
Регистрация приложения
Перед подключением к серверам, приложение должно быть зарегистрировано. Подробная инструкция и указания на «неправильное использование API» описаны здесь, я не буду их повторять. Результатом регистрации является api_id и api_hash — они передаются при подключении.
Для разработки тестового приложения мы будем использовать специальный тестовый API.
Обзор API
Документация
Стартовая страница с документацией находится по ссылке https://core.telegram.org/api. Внизу страницы есть ссылки на описание некоторых сценариев. Сообщения написаны на TL Language, так что без привычки читать их может быть непросто. Я советую обращаться к этим сценариям после изучения этой статьи.
Отдельно разработчики советуют использовать исходный код:
клиентов Telegram (написан без TDLib) и Telegram X (написан на базе TDLib).
примеры библиотек из репозитория TDLib.
Классы
Основным понятием API является класс, который описывает:
Конструктор — число, которое позволяет понять, какому именно классу относится сообщение.
Набор полей — что именно содержит класс.
На самом деле классы ближе к структурам данных с полями, чем к классам из ООП. Фактически они определяют поля сообщений взаимодействия. Можно считать, что поведения (методов) они не содержат.
Классы поддерживают наследования. Базовым предком является абстрактный класс TIObject. Нам он не очень интересен, гораздо интереснее два его наследника Object и Function. Наследники Object это просто наборы полей, а наследники Function можно послать в качестве запроса от клиента к серверу. Про них отдельно ниже.
Классы можно просматривать в виде линейного списка или как дерево иерархии наследования.
Функции и обновления
Наследники Function это сообщения, которые можно послать в Telegram. Для каждой функции в документации указано, какого типа сообщение возвращается в ответ. Тип есть в секции Description, но удобнее посмотреть в секции Public Types определение типа ReturnType — в нем будет гиперссылка на возвращаемый тип.

На скриншоте возвращается сообщение класса ok, что является самым распространенным ответом. Можно считать, что это не функция — а процедура. Как правило, отправив такое сообщение мы инициализируем отдельный поток сообщений от сервера с нужной нам информацией. Функции же возвращают ответ сразу.
Также каждая функция (процедура) может вернуть error. Обычно причиной ошибки является или плохо написанный клиент, или независящая от клиента ошибка, поэтому в большинстве случаев его можно обрабатывать как исключения (exception). Но в некоторых сценариях (например, получение списка чатов) на error завязана бизнес-логика. Подробнее про ошибки можно прочитать в документации, а самые дотошные могут посмотреть полный список ошибок в виде огромного JSON.
Наследники класс Update (сам Update наследник класса Object) приходят от сервера к клиенту. Update надо трактовать не как уведомление об изменении состояния пользователя, а как требование изменить состояния клиента. Объясню на примере чата. Сообщение updateNewChat не означает, что у пользователя появился новый чат. Оно означает, что клиенту надо вывести информацию о чате.
Важно понимать и помнить:
Telegram шлет сообщения не только при получении запроса от клиента, но и по своим внутренним событиям. Самый простой пример — клиент не запрашивает каждую микросекунду «дай мне новое сообщение в чате». Как только в чате появляется сообщение, сервер уведомляет о нем клиента.
Формально, функция может возвращать
ok, но его получение будет для сервера триггером отправки других сообщений. Почти все сценарии строятся на таком поведении. (Хотя мне кажется, чем более поздняя версия API, тем больше авторы склоняются к использованию функций)
Перечислимые типы
Часто наследование используется для определения перечислимых типов (enum). Базовый класс определяет имя enumeration, а его наследники задают значения перечисления. Имя базового класса начинается с заглавной буквы, а имена классов значений начинаются со строчной (малой) буквы. Причем началом имени является имя базового класса (правда, есть и исключения). Например, тип чата имеет базовый класс ChatType и наследников chatTypePrivate, chatTypeSupergroup и др.
Связанные идентификаторы
TDLib предоставляет гарантию, что основная информация об объекте всегда поступает до того, как приходит уточняющая его информация. На примере работы с чатом. Можно получить информацию о чате используя запрос getChat, но так делать не рекомендуется. Потому что есть гарантия, что любое сообщение, которое имеет отношение к чату, поступит строго после сообщения с информацией об этом чате. В случае чата это будет сообщение updateNewChat. Никогда не будет такого, что поступит сообщение updateNewMessage (содержит поле chat_id) перед сообщением updateNewChat.
Использование TDLib в приложении на Kotlin
Для пользователей других языков я советую пропустить раздел подключения, но посмотреть раздел «Расширения библиотеки», чтобы в дальнейшем было проще читать примеры.
Исходники приложения доступны на github: https://github.com/leonidv/telegram-kotlin-example/tree/habr/
Зависимость Gradle
Я не стал использовать предлагаемый авторами Telegram способ, а вместо этого пошел более простым путём и выбрал библиотеку tdlight-java. Её нет в стандартных репозиториях типа Maven Central, поэтому нужно добавить репозиторий https://mvn.mchv.eu/repository/mchv/. Также я сразу подключил logback и корутины. Запускать я буду на Arch Linux, это важно при выборе классификатора. Если вы запускаете не под linux, посмотрите документацию к библиотеке и укажите нужный классификатор.
Итоговый файл выглядит так (github):
val tdlightVersion = "3.4.4+td.1.8.52" plugins { kotlin("jvm") version "2.1.10" } group = "com.vygovskiy" version = "1.0-SNAPSHOT" repositories { mavenCentral() maven("https://mvn.mchv.eu/repository/mchv/") } dependencies { implementation(platform("it.tdlight:tdlight-java-bom:$tdlightVersion")) implementation(group = "it.tdlight", name = "tdlight-java") implementation(group = "it.tdlight", name = "tdlight-natives", classifier = "linux_amd64_gnu_ssl3") implementation("org.jetbrains.kotlinx:kotlinx-coroutines-core:1.10.2") implementation("ch.qos.logback:logback-classic:1.5.20") implementation("io.github.oshai:kotlin-logging:7.0.13") } kotlin { jvmToolchain(21) }
TDLight Java опирается на форк TDLib, который называется (сюрприз) TDLight. Она лучше оптимизирована для реализации серверных приложений анализа содержимого Telegram, чем TDLight. Например, в ней можно отключить накопление нотификаций и за счет этого экономить RAM. Подробнее про отличия есть в readme библиотеки.
Обзор TDLight Java
Библиотека TDLight Java предоставляет два способа работать с TDLib:
SimpleTelegramClient— высокоуровневое API, которое предоставляет методы для аутентификации и списки загрузки чатов.TelegramClient— простой интерфейс, реализующий методы инициализации (включая установку обработчиков сообщений) и отправки сообщений.
В статье я буду использовать TelegramClient, чтобы оставаться как можно ближе к протоколу MTProto. Также не нравится, как реализованы некоторые методы из SimpleTelegramClient. Зачастую они слишком уж simple, а где-то наоборот, переусложнены.
Все сообщения протокол MTProto сгенерированы как внутренние классы класса TdApi. Это огромный класс на несколько десятков, если не сотен, тысяч строк кода.
Рассмотрим класс сообщения на примере getMessage. На что обратить внимание:
Код сгенерирован по тому же описанию, что и раздел с документацией. Описание класса, полей — все один в один.
Класс является наследником Function, в ответ придет сообщения класса
Message.Все поля объявлены публичными, никаких set/get.
В константе
CONSTRUCTORзафиксировано число, по которому можно определить класс сообщения.Создано три конструктора — пустой
GetMessage(), со всеми полями иGetMessage(DataInput input)для считывания сообщения из MTProto. В дополнение к последнему конструктору есть методыserialize(DataOutput output).hashCode()иequals()рассчитываются по разным полям, но основное правило «если два объекта равны согласно методу equals(), то их хэш-коды тоже должны совпадать» соблюдено. Также сто́ит обратить внимание, что дляhashCodeиспользуется семантическое полеchatId. Это означает, что генерация определяется по конкретным полям и в критических случаях имеет смысл проверять, как именно считаетсяhashCode.
public final class TdApi { // ... много других классов ... /** * Returns information about a message. Returns a 404 error if the * message doesn't exist. * <p> Returns {@link Message Message} </p> **/ public static final class GetMessage extends Function<Message> { /** * Identifier of the chat the message belongs to. **/ public long chatId; /** * Identifier of the message to get. **/ public long messageId; /** * Identifier uniquely determining type of the object. **/ public static final int CONSTRUCTOR = -1821196160; /** * Returns information about a message. Returns a 404 error if the message doesn't exist. * * <p> Returns {@link Message Message} </p> **/ public GetMessage() {} /** * Returns information about a message. Returns a 404 error if the message doesn't exist. * * <p> Returns {@link Message Message} </p> * * @param chatId Identifier of the chat the message belongs to. * @param messageId Identifier of the message to get. * * <p> Returns {@link Message Message} </p> **/ public GetMessage(long chatId, long messageId) { this.chatId = chatId; this.messageId = messageId; } /** * Returns information about a message. Returns a 404 error if the message doesn't exist. * * <p> Returns {@link Message Message} </p> * * @param input Serialized input * @throws IOException the deserialization failed **/ public GetMessage(DataInput input) throws IOException { this.chatId = input.readLong(); this.messageId = input.readLong(); } /** * @return this.CONSTRUCTOR **/ public int getConstructor() { return GetMessage.CONSTRUCTOR; } /** * Serialize the TDLib class * @param output output data stream * @throws IOException the serialization failed **/ public void serialize(DataOutput output) throws IOException { output.writeInt(GetMessage.CONSTRUCTOR); output.writeLong(this.chatId); output.writeLong(this.messageId); } public boolean equals(java.lang.Object o) { if (this == o) { return true; } if (o == null || getClass() != o.getClass()) { return false; } GetMessage getMessage = (GetMessage) o; if (this.chatId != getMessage.chatId) { return false; } if (this.messageId != getMessage.messageId) { return false; } return true; } public int hashCode() { int result = Long.hashCode(this.chatId); return result; } } // ... много других классов ...
Главные методы TelegramClient
Путей взаимодействия именно с TDLib в TDLight Java не так чтобы много и они определены в интерфейсе TelegramClient
Установка update handlers для обработки обычных сообщений от Telegram, обработки наследников
errorи обработки ошибок в обработчике. Все обработчики задаются в момент инициализации клиента (initialize(...)).Отправка сообщения
sendнаследникаFunction.
Мои расширения библиотеки
Я добавил две функции расширения, которые добавляют семантику «процедура/функция» и расширенное журналирование (логирование) отправляемых сообщений.
import io.github.oshai.kotlinlogging.KLogger import io.github.oshai.kotlinlogging.KotlinLogging import it.tdlight.ExceptionHandler import it.tdlight.TelegramClient import it.tdlight.jni.TdApi import java.util.concurrent.CompletableFuture fun logQuery(query: TdApi.Function<*>, log: KLogger) { if (log.isDebugEnabled()) { val operation = if (query is TdApi.Function) { "call" } else { "send" } log.debug { "[$operation] ${query::class.simpleName}" } log.trace { "[$operation] ${query}" } } } fun TelegramClient.sendAsProcedure(query: TdApi.Function<*>, exceptionHandler : ExceptionHandler, log: KLogger) { logQuery(query,log) this.send(query, { response -> response.throwExceptionOnError() }, exceptionHandler) } fun TelegramClient.sendAsFunction(query: TdApi.Function<*>, log: KLogger): CompletableFuture<TdApi.Object> { logQuery(query,log) val result = CompletableFuture<TdApi.Object>() this.send(query) { obj -> log.debug { "${query.shortInfo()} -> ${obj.shortInfo()}" } log.trace { "$obj" } result.complete(obj) } return result }
Также я добавил несколько функций-расширений класса TdApi.Object, который является прозрачным маппингом класса Object, в первую очередь для удобной трассировки взаимодействия клиента и сервера (полный листинг см. в файле TdApiOjbectExtensions.kt ):
/** * Вывести в лог информацию об ошибки и выкинуть исключение [TelegramError], если Object имеет класс [TdApi.Error] */ fun TdApi.Object.throwExceptionOnError() /** * Определяет, что пришел [TdApi.Update] который описывает не интересные для сервера приложения. * Используется для оптимизации журналирования. */ fun TdApi.Object.isParametersOrOption(): Boolean /** * Выводит краткую важную информацию о классе, основываясь на его типе. Всегда выводится имя класса, а также ключевые поля. * Например, для UpdateChatLastMessage выводится chat.id */ fun TdApi.Object.shortInfo() : String
А также я добавил несколько type alias (файл TelegramTypeAliases.kt):
typealias SupergroupId = Long typealias ChatId = Long typealias ForumTopicId = Long
Корутины
Я использую корутины Kotlin. Очень грубо их можно рассматривать как возможность использовать async/await. Если вы пишите на Javascript, TypeScript, Rust — вам должны быть понятны принципы использования этих процедур. Разработчики на Java могут рассматривать (опять таки, это грубое описание) корутины как удобный способ работы с CompletableFeature.
В некоторых сценариях мне важно/удобно/проще организовать последовательную обработку сообщений, для этого я использую каналы.
Реализация сценариев
Я реализовал тестовое приложение с простым дизайном классов, который точно можно сделать лучше. Есть два главных класса:
LvTelegramClient— моя собственная реализация клиента, которая предоставляет методы входа пользователя, получение списка чатов и сообщений из чата.ChatInformationComposer— обрабатывает сообщения с информацией о чатах и реализует логику определения типа чата и связывание чатов между собой (например, чат канала с чатом прямых сообщений автору канала).
LvTelegramClient получился несколько сумбурным, прошу простить и понять — стояла задача изучить и понять протокол, а не сделать собственную реализацию клиента.
Также важно, что иногда я буду вставлять примеры кода из разных частей приложения. Так я сделал для наглядности текста. В этом случае я буду указывать, где находятся части кода в примере.
Инициализация библиотеки
Инициализация библиотеки заключаются в следующих шагах:
Загрузка библиотеки и binding к ней через JNI, настройка журналирования.
Реализация обработчика сообщений и создание клиента.
Первый шаг с использованием TDLight Java выглядит так (MyApp.kt):
import io.github.oshai.kotlinlogging.KotlinLogging import it.tdlight.Slf4JLogMessageHandler import it.tdlight.client.APIToken import it.tdlight.jni.TdApi import it.tdlight.util.LibraryVersion fun main(args: Array<String>) = runBlocking { val log = KotlinLogging.logger { } it.tdlight.Init.init() it.tdlight.Log.setLogMessageHandler(2, Slf4JLogMessageHandler()) // <... skipped ... > }
В журналировании важно понять, в TDLib есть свои уровни и мы делаем микс управления — задаем уровень вывода информации в TDLib и можем также управлять выводом через Slf4J (имя логгера it.tdlight.TDLight)
Уровень TDLib | Уровень Slf4J | Описание |
|---|---|---|
-1, 0, 1 | error | Фатальные ошибки |
2 | warn | Ошибки |
3 | info | Предупреждения |
4 | debug | Отладочные сообщения |
5 .. 1024 | trace | Детальные отладочные сообщения |
Реализация обработчика и создание клиента. Под обработчиком я имею в виду ту функцию или метод, которая будет непосредственно получать сообщения от TDLib и, скорее всего, их маршрутизировать. Код создания и инициализация клиента выглядит так (см. конструктор класса LvTelegramClient и LvTelegramClient.login):
val clientFactory = ClientFactory.create() client = clientFactory.createClient() client.initialize(this::handleUpdate, this::handleUpdateException, this::handleDefaultException)
Ключевая функция initialize принимает три обработчика сообщений. Я минимизировал handleUpdate — ее задача вывести сообщение в лог и отправить его в правильный обработчик. В нашем случае их два — вход пользователя и получение информации о чатах. Функция журналирования сообщений выводит не все сообщения, а только важные для меня: сообщения связанные с входом пользователя UpdateAuthorizationState и сообщения, необходимые для получения чатов.
private fun handleUpdate(update: TdApi.Object) = coroutineScope.launch { logUpdate(update) when (update) { is TdApi.UpdateAuthorizationState -> { // канал направит сообщение в processAuthorization(update) authorizationChannel.send(update) } is TdApi.UpdateSupergroup, is TdApi.UpdateNewChat -> { chats.processUpdate(update) } } }
Примечание к моей реализации Для простоты (на самом деле это не обязательно), я обрабатываю все сообщение по авторизации через каналы. В конструкторе LvTelegramClient задана настройка канала, которая для каждого входящего сообщения в канале вызывает функцию processAuthorization
coroutineScope.launch { for (authorizationUpdate in authorizationChannel) { processAuthorization(authorizationUpdate) } }
Обработчики ошибок очень просты и отличаются только сообщением в логах. Вполне достаточно для обучающего приложения.
private fun handleUpdateException(ex: Throwable) = runBlocking { log.debug { "[handle exception] ${ex::class.simpleName}" } log.trace(ex) {} } private fun handleDefaultException(ex: Throwable) = runBlocking { log.debug { "[default exception] ${ex::class.simpleName}" } log.trace(ex) {} }
Вход пользователя
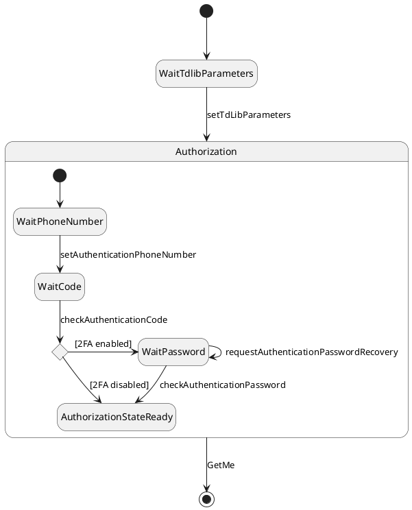
Сценарий
Вход пользователя это разовая процедура, которая помогает получить новую сессию на новом устройстве. TDLib берет на себя хранение информации о сессии, поэтому повторять процедуру входа при каждом запуске приложения не придется. Полное описание входа есть в официальной документации, а базовое показано в официальном примере. Я покажу и расскажу про промежуточный вариант, без регистрации и входа по QR. На диаграмме в прямоугольниках показаны состояния сервера, а рядом со стрелочками показаны сообщения для перехода в другое состояние. Сервер передает состояния путем отправки сообщений updateAuthorizationState в поле которого передается новое состояние.

После инициализации TDLib передает сообщение updateAuthorizationState с полем authorizationState типа authorizationStateWaitTdlibParameters. Нам нужно сформировать и отправить сообщение setTdlibParameters
private fun processAuthorization(update: TdApi.UpdateAuthorizationState) = coroutineScope.launch { try { val state = update.authorizationState log.debug { "authorizationState = ${state::class.simpleName}" } when (state) { is TdApi.AuthorizationStateWaitTdlibParameters -> { val apiToken = APIToken.example(); val sessionPath = Path("sessions","example2") val settings = TdApi.SetTdlibParameters().apply { useTestDc = true apiId = apiToken.apiID // 94575 apiHash = apiToken.apiHash // a3406de8d171bb422bb6ddf3bbd800e2 databaseDirectory = sessionPath.resolve("data").toString() filesDirectory = sessionPath.resolve("downloads").toString() useFileDatabase = true useChatInfoDatabase = true useMessageDatabase = true useSecretChats = false databaseEncryptionKey = null systemLanguageCode = Locale.US.displayLanguage deviceModel = "Desktop ${System.getProperty("os.name", "unknown")}" systemVersion = "${System.getProperty("os.version", "unknown")}" applicationVersion = "0.1 (${LibraryVersion.IMPLEMENTATION_NAME} ${LibraryVersion.VERSION})" } sendAsProcedure(settings) // в ответ приходит ok, поэтому шлем как процедуру } <... skipped ...> }
Логически настройки делятся на группы:
Подключение — указываем какой Дата-центр использовать (useTestDC), и id/hash для подключения (см. выше раздел Регистрация приложения).
Настройки TDLib — выбираем фичи TDLib и задаем пути хранения.
Секретные чаты — будут использоваться секретные чаты или нет, а также ключ шифрования БД. Если секретные чаты использовать не планируется, то ключ можно не задавать (как сделано у меня).
Информация о клиенте — ее можно увидеть в списке сессий в клиенте Telegram.
Обработка входа пользователя
Примечание к моей реализации В приложении-примере нет функции, как написано выше. Настройки формируются в функции main и сохраняется в качестве поля объекта LvTelegramClient.
Полная процедура входа приведена в листинге ниже. Обратите внимание, что приходящие AuthorizationState это не просто enum, а полноценные объекты разных классов с разными полями.
private fun processAuthorization(update: TdApi.UpdateAuthorizationState) = coroutineScope.launch { try { val state = update.authorizationState log.debug { "authorizationState = ${state::class.simpleName}" } when (state) { is TdApi.AuthorizationStateWaitTdlibParameters -> { sendAsProcedure(settings) } is TdApi.AuthorizationStateWaitPhoneNumber -> { val phoneSettings = TdApi.PhoneNumberAuthenticationSettings().apply { allowFlashCall = false allowMissedCall = false isCurrentPhoneNumber = false hasUnknownPhoneNumber = false allowSmsRetrieverApi = false firebaseAuthenticationSettings = null authenticationTokens = null } sendAsProcedure(TdApi.SetAuthenticationPhoneNumber(userPhoneNumber, phoneSettings)) } is TdApi.AuthorizationStateWaitCode -> { val codeInfo = state.codeInfo log.debug { codeInfo.toString() } print("!!!!!!!!!! Enter code for ${state.codeInfo.phoneNumber}: ") val code = readln() val checkCode = TdApi.CheckAuthenticationCode(code) sendAsProcedure(checkCode) } is TdApi.AuthorizationStateWaitPassword -> { print("!!!!!!!! Enter authentication password, hint: ${state.passwordHint}") val password = readln() val checkPassword = TdApi.CheckAuthenticationPassword(password) sendAsProcedure(checkPassword) } is TdApi.AuthorizationStateReady -> { log.debug { "ready to use private API" } loadMe() } is TdApi.AuthorizationStateClosed -> TODO() is TdApi.AuthorizationStateClosing -> TODO() is TdApi.AuthorizationStateLoggingOut -> TODO() is TdApi.AuthorizationStateWaitEmailAddress -> TODO() is TdApi.AuthorizationStateWaitEmailCode -> TODO() is TdApi.AuthorizationStateWaitOtherDeviceConfirmation -> TODO() is TdApi.AuthorizationStateWaitPremiumPurchase -> TODO() is TdApi.AuthorizationStateWaitRegistration -> TODO() } } catch (e: Throwable) { } }
Классы и сообщения из сценария
Класс сообщения | Описание из документации |
|---|---|
The user authorization state has changed. | |
Checks the authentication code. Works only when the current authorization state is authorizationStateWaitCode . Returns object_ptr< | |
Checks the 2-step verification password for correctness. Works only when the current authorization state is authorizationStateWaitPassword . Returns object_ptr< | |
Requests to send a 2-step verification password recovery code to an email address that was previously set up. Works only when the current authorization state is authorizationStateWaitPassword . Returns object_ptr< | |
Sets the phone number of the user and sends an authentication code to the user. Returns object_ptr< | |
Sets the parameters for TDLib initialization. Works only when the current authorization state is authorizationStateWaitTdlibParameters . Returns object_ptr< |
Обрабатываемые в примере состояния авторизации:
Состояние авторизации | Описание из документации |
|---|---|
This class is an abstract base class. Represents the current authorization state of the TDLib client. Returns object_ptr< | |
Initialization parameters are needed. Call setTdlibParameters to provide them. Returns object_ptr< | |
TDLib needs the user's phone number to authorize. Call setAuthenticationPhoneNumber to provide the phone number, or use requestQrCodeAuthentication or checkAuthenticationBotToken for other authentication options. Returns object_ptr< | |
TDLib needs the user's authentication code to authorize. Call checkAuthenticationCode to check the code. Returns object_ptr< | |
The user has been authorized, but needs to enter a 2-step verification password to start using the application. Call checkAuthenticationPassword to provide the password, or requestAuthenticationPasswordRecovery to recover the password, or deleteAccount to delete the account after a week. Returns object_ptr< | |
The user has been successfully authorized. TDLib is now ready to answer general requests. Returns object_ptr< |
Получение информации о пользователе
Сценарий
После входа пользователя (а точнее после перехода в состояние авторизации authorizationStateReady), нам становятся доступно всё взаимодействия с сервером. Первое, с чего хочется начать — получить информацию о пользователе. Для этого используется сообщение getMe, которое возвращает user. В моей интерпретации это функция, с которой просто работать. Класс user передает подробную информацию о пользователе — его id, имя и фамилию, номер телефона, аватар, статус и т.п. Этот класс используется не только для описания текущего пользователя клиента, но и для описания любого пользователя — например, собеседника в чате.
/** * Load user and complete [[loginCompletableFuture]] */ private suspend fun loadMe() { val response = sendAsFunction(TdApi.GetMe()).await() when (response) { is TdApi.User -> { loginCompletableFuture.complete(response) gotoNextState() } is TdApi.Error -> gotoNextState(TelegramError(response)) } }
Примечание к моей реализации
Я использую CompletableFeature (в Javascript его ближайший аналог — это Promise) из-за асинхронной природы получения информации о пользователе. Я не стал прятать этот факт от пользователя моего класса (вдруг он захочет сделать вход сразу 100 пользователям одновременно) и возвращаю CompletableFeature явно.
class LvTelegramClient { // храним как информацию о пользователе, так и статус ее получения (магия CompletableFuture) val loginCompletableFuture = CompletableFuture<TdApi.User>() <... skipped ...> fun login(): CompletableFuture<TdApi.User> { // запускаем процесс входа пользователя, как было показано ранее client.initialize(this::handleUpdate, this::handleUpdateException, this::handleDefaultException) // переводим класс в свое внутреннее состояние, на самом деле можно без этого gotoNextState() // не дожидаясь окончания получения пользователя возвращаем "отложенный результат" return loginCompletableFuture } private suspend fun loadMe() { val response = sendAsFunction(TdApi.GetMe()).await() when (response) { is TdApi.User -> { // получили результат и передаем его ожидающим потокам loginCompletableFuture.complete(response) gotoNextState() } is TdApi.Error -> gotoNextState(TelegramError(response)) } } }
Вызов класса выглядит так:
val lvTelegramClient = LvTelegramClient(settings, loginPhone) val user = lvTelegramClient.login() // получили ссылку на отложенный результат .await() // ждем (отпустив поток), когда результат будет получен log.info { "logged as user: ${user.phoneNumber}, ${user.firstName} ${user.lastName}" }
Классы и сообщения из сценария
Сообщения из сценария
Классы из сценария
Класс | Описание из документации |
|---|---|
Represents a user. |
Получение чатов и определение их типа
Важно, что в данной статье акцент сделан на чтение из Telegram. Поэтому модель приближена именно к "читателю", а важные нюансы для "создателя" опущены.
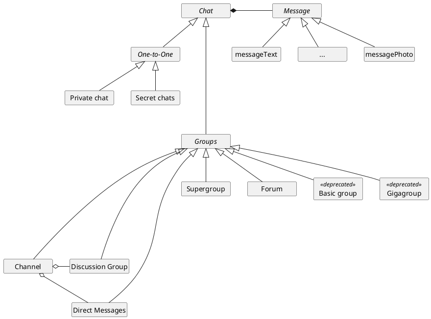
Типы чатов и сообщений

В Telegram: чат (chat) и сообщения (message) это основные понятия. Каждое сообщение принадлежит одному чату, а в чате может быть много сообщений (или не быть ни одного). Каналы, группы — сс точки зрения API Telegram это разные типы чатов.
Сообщения могут содержать различный контент (см. MessageContent). Основной из них — messageText
Чаты один на один (one-to-one) позволяют пользователям обмениваться между собой личными сообщениями, которые не доступны другим пользователям. Чаты делятся на обычные (private) и секретные (secret). Секретные чаты шифруют сообщения и в данной статье мы их рассматривать не будем.
Отдельно выделяются группы (Groups) — в этих чатах сообщения доступны многим пользователям:
Supergroup — группа с больши́м количеством пользователей (до 200 000).
Channel — каналы, публиковать в которые могут только админы и могут иметь неограниченное количество подписчиков. К каналу могут быть привязаны:
Discussion group (Linked chat) — чат для обсуждения новостей в канале.
Direct message — чат для возможности анонимной связи с администраторами канала (анонимными остаются администраторы).
Forum — группа с топиками.
BasicGroup — устаревшее понятие, заменено на
Supergroup.Gigagroup — только админы могут писать сообщения, но ограничения по количеству пользователей сняты. Мое подозрение, что это устаревший тип на замену которому пришли каналы. Тем не менее встретить
gigagroupвозможно.
Пояснение. Формально, чаты делятся по другому типу. И то, что у меня называется группа это супер группа (supergroup) с разными типами. Но это скорее тяжелое наследие и моя иерархия лучше отражает происходящее.
Определения типа группы и чатов канала довольно нетривиальная задача, которая будет подробно рассмотрена ниже.
Важно упомнить понятие "список чатов" (ChatList). Они могут быть:
mainList — главный список.
archive — чаты в архиве.
folder — папки пользователя.
В коде можно таким образом зафиксировать полное описание чата, канала и форума:
sealed interface ChatInformation { val chat: TdApi.Chat fun info(): String = "${chat.id} ${chat.title}" } data class ChatInfo( override val chat: TdApi.Chat ) : ChatInformation data class ChannelInfo( override val chat: TdApi.Chat, val supergroup: SupergroupInfo, val discussionsChat: TdApi.Chat?, val directMessagesChat: TdApi.Chat? ) : ChatInformation data class GroupInfo( override val chat: TdApi.Chat, val supergroupInfo: SupergroupInfo ) : ChatInformation data class ForumInfo( override val chat: TdApi.Chat, private val topicsById: Map<ForumTopicId, TdApi.ForumTopic> ) : ChatInformation { val topics : List<TdApi.ForumTopic> = topicsById.values.toList().sortedBy { -it.order } // must be sorted by the order in descending order fun findTopic(id : Long): TdApi.ForumTopic? = topicsById[id] companion object { fun from(chat: TdApi.Chat, topics: Collection<TdApi.ForumTopic>) = ForumInfo(chat, topics.associateBy { it.info.forumTopicId }) } }
Для полноты картины необходимо упомянуть монофорумы (monoforum). Это механизм реализации анонимной связи с администратором (direct messages). Пользователи (не администраторы) видят только свои сообщения, а администраторы видят все диалоги в виде топиков (один пользователь — один топик).
Подробное описание групп есть в документации: Channels, supergroups, gigagroups and basic groups.
Получение чатов

Диаграмма показывает взаимодействия клиента (что нужно послать серверу) и сообщения от сервера. LoadChats принимает на вход список чатов (chat list) и количество загружаемых чатов. В количестве можно указывать разные значения, но TDLib оставляет за собой право использовать свое "для оптимизации работы". Если события по всем чатам переданы, функция возвращает ошибку 404. Далее вызывать её не нужно.
Таким образом, нам надо сделать два независимых потока обработки (thread) — поток посылки запросов и потока обработки сообщений. Это достаточно логичное решение, если помнить — информация о новом чате может прийти из-за действий пользователя в другом запущенном приложении (например, он подписался на канал).
Для каждого чата сервер отправляет следующие сообщения:
updateSupergroup— только для супер групп. Содержит только базовую информацию о супергруппе, поэтому надо самостоятельно запроситьsupergroupFullInfo(подробнее в сценариях определения типа группы).updateNewChat— информация о чате.updateChatAddedToList— информация, какому списку принадлежит чат.updateChatLastMessage— информация о последнем сообщении в чате. Можно использовать для вывода в боковой панели, а можно для определения необходимости загрузки истории чата.updateChatPosition— последнее сообщение из цепочки основных. Указывает на визуальный порядок чатов.
В моем примере код инициализации сообщений выглядит так. Я специально использую количество чатов равному 1, чтобы пройти цикл несколько раз и убедится, что все работает корректно.
suspend fun loadChats() { if (state != TelegramClientState.AUTHORIZED) { throw IllegalStateException("You should authorized before call ") } var hasMoreChats = true while (hasMoreChats) { val result = sendAsFunction(TdApi.LoadChats(TdApi.ChatListMain(), 1)).await() log.trace { "[response] loadChats result: $result" } hasMoreChats = when (result) { is TdApi.Error -> { if (result.code == 404) { // 404 describe "No more chats" log.debug { "[response] LoadChats: 404, no more chats" } false } else { throw TelegramError(result) } } else -> { log.debug { "[response] LoadChats: Ok, should load more" } true } } } }
Обработка сообщений вынесена в отдельный класс ChatInformationComposer, в котором они обрабатываются последовательно. Поскольку моя цель вывести типизированный список чатов, мне достаточно обрабатывать только два сообщения: updateSupergroup и updateNewChat
private fun handleUpdate(update: TdApi.Object) = coroutineScope.launch { logUpdate(update) when (update) { // Обработка сообщений авторизации is TdApi.UpdateAuthorizationState -> { authorizationChannel.send(update) } // Обработка сообщений загрузки чатов и определения их тпа is TdApi.UpdateSupergroup, is TdApi.UpdateNewChat -> { chats.processUpdate(update) } } }
Классы chat, superGroup и superGroupFullInfo
Сообщение updateNewChat содержит поле chat с информацией о чате. Оно содержит всю информацию, которая необходима для отображения чата в списке и работе с ним. Нас будет интересовать поля id, title и type типа ChatType. ChatType представляет отдельную иерархию классов, каждый класс содержит свой набор полей.
Если у нас не чат один на один, то перед событием updateNewChat обязательно придет событие updateSupergroup c полем supergroup. Проанализировав его поля можно определить, какой именно у чата тип:
is_channel— чат является каналом.is_forum— чат является форумом (группа с темами).is_direct_messages_group— еслиis_channel == false, чат является чатом для общения с администратором канала, иначе — канал имеет чат для общения.has_linked_chat— еслиis_channel == false, чат является чатом для обсуждения сообщения в канале, иначе канал имеет чат для обсуждения статей.
Есть важный нюанс — supergroup не содержит идентификатор чата, который она описывает. Связь обратная — чат имеет тип класса chatTypeSupergroup, в котором есть поле supergroup_id. Поэтому при получении supergroup его нужно сохранить в кэше.
Для канала, supergroup содержит признаки наличия связанных чатов для общения или обсуждения. Но при этом не содержит идентификаторы этих чатов. Для полученной полной информации о супергруппе нужно запросить supergroupFullInfo. Для определения идентификаторов связанных чатов понадобятся поля этого класса:
linkedChatId— идентификатор группы для обсуждения статей (или признак канал обсуждения).direct_messages_chat_id— идентификатор группы для общения чатов (или признак чата обсуждения).
Для этих идентификаторов работает логика взаимного связывания:
если
supergroup.is_channel == true, то поля хранят id, связанные с каналом чатами.если
supergroup.is_channel == false, то чат является связанным с каналом и в поле указан id чата канала.
В коде эту информацию о типах можно зафиксировать таким образом:
enum class SupergroupType { Group, Channel, DiscussionChat, DirectMessageChat, Forum } // используем (!isChannel && xxx) для наглядности, т.к. в этих ветках isChannel всегда false // из-за первой проверки @Suppress("KotlinConstantConditions") fun TdApi.Supergroup.calculateType(): SupergroupType { return when { isChannel -> SupergroupType.Channel isForum -> SupergroupType.Forum (!isChannel && hasLinkedChat) -> SupergroupType.DiscussionChat (!isChannel && isDirectMessagesGroup) -> SupergroupType.DirectMessageChat else -> SupergroupType.Group } }
Обработка события updateSupergroup
Как уже было отмечено выше, для реализации хранения структуры чатов пользователей нам будет необходимо обработать два сообщения: updateSupergroup и updateNewChat. Так как информация о супергруппе будет использована в момент обработки события updateNewChat, обработка самого события updateSupergroup сводится к получению полной информации о супергруппе с помощью вызова функции getSupergroupFullInfo и кэширование этих данных для анализа в обработчике updateNewChat.
class ChatInformationComposer(<...skipped...>) { // кэш для хранения полной информации о супергруппе private val supergroups = ConcurrentHashMap<SupergroupId, SupergroupInfo>() <...skipped...> private suspend fun processSupergroup(update: TdApi.UpdateSupergroup) { log.debug { "[process] ${update.shortInfo()}" } log.trace { "$update" } val supergroupId = update.supergroup.id val supergroup = update.supergroup val getSupergroupFullInfo = TdApi.GetSupergroupFullInfo(supergroupId) val response = client.sendAsFunction(getSupergroupFullInfo, log).await(); if (response is TdApi.SupergroupFullInfo) { supergroups[supergroup.id] = SupergroupInfo(supergroup, response) } else { log.error { "Can't load supergroupFullInfo, supergroupId = ${supergroupId}, error = $response" } response.throwExceptionOnError() } } <...skipped...> }
Обработка события updateNewChat
Определение чата один на один
Самое интересное происходит в методе processNewChat, который обрабатывает сообщение updateNewChat. Начнем с определения самого простого сценария — чачата один на один. Он однозначно определяется по классу поля type из объекта chat.
class ChatInformationComposer( private val client: TelegramClient, private val coroutineScope: CoroutineScope) { private val supergroups = ConcurrentHashMap<SupergroupId, SupergroupInfo>() private val chats = ConcurrentHashMap<ChatId, ChatInfo>() private val groups = ConcurrentHashMap<ChatId, GroupInfo>() private val channels = ConcurrentHashMap<ChatId, ChannelInfo>() private val forums = ConcurrentHashMap<ChatId, ForumInfo>() private suspend fun processNewChat(update: TdApi.UpdateNewChat) { val chat = update.chat; val chatId = chat.id when (val type = chat.type) { is TdApi.ChatTypeBasicGroup -> {/*deprecated type*/ } is TdApi.ChatTypePrivate, is TdApi.ChatTypeSecret -> chats[chatId] = ChatInfo(chat) <...skipped...> } }
Определение группы
При обработке поля type c классом chatTypeSupergroup нам надо из кэша получить информацию о супергруппе (которую мы сохранили в функции processSupergroup) и делать анализ на ее основе. Ситуация, что пришел чат, а супергруппа по нему не пришла — невозможна, но все-таки эта ситуация обработана явно. Самый простой вариант супер группы — это просто группа.
class ChatInformationComposer { private val groups = ConcurrentHashMap<ChatId, GroupInfo>() private suspend fun processNewChat(update: TdApi.UpdateNewChat) { val chat = update.chat; val chatId = chat.id when (val type = chat.type) { <...skipped...> is TdApi.ChatTypeSupergroup -> { val supergroup = supergroups.get(type.supergroupId) if (supergroup != null) { when (supergroup.type) { SupergroupType.Group -> groups[chatId] = GroupInfo(chat, supergroup) <...skipped...> } } else { log.error { "Unable find supergroup ${type.supergroupId}, chat.id = ${chat.id}, chat.title = ${chat.title}" } } } }
Обработка канала и связанных с ним чатов
Канал полностью описывается тремя чатами:
чат самого канала (обязательный), в котором администратор выкладывает посты и подписчики их читают.
чат обсуждения постов в канале (необязательный), в котором подписчики могут обсуждать посты.
чат прямого общения с администратором канала (необязательный), при котором администратор остается анонимным.
Примечание к реализации В коде я полагаюсь на очередность сообщений — сначала приходит updateNewChat для канала, потом приходят связанные с каналом чаты. Это сделано для наглядности обучающего примера, в реальном приложении надо обрабатывать ситуацию прихода дополнительных чатов до (или без) чата канала через их кэширование.
При поступлении информации о чате канала создается неизменяемая (immutable) структура ChannelInfo с незаполненными (null) полями discussionsChat и directMessagesChat. Сама структура сохраняется в HashMap и доступна по идентификатору чата. При поступлении связанного с каналом происходит обновление информации. Чтобы не дублировать код обновления поля и замены значение в HashMap, я сделал вспомогательную функцию updateChannel.
<...skipped...> data class ChannelInfo( override val chat: TdApi.Chat, val supergroup: SupergroupInfo, val discussionsChat: TdApi.Chat?, val directMessagesChat: TdApi.Chat? ) : ChatInformation <...skipped...> class ChatInformationComposer { private val groups = ConcurrentHashMap<ChatId, GroupInfo>() private val chats = ConcurrentHashMap<ChatId, ChatInfo>() private fun updateChannel( supergroup: SupergroupInfo, fieldNameForError: String, updateAction: (ChannelInfo) -> ChannelInfo ) { val channelChatId = supergroup.channelChatId val channelInfo = channels.get(channelChatId) requireNotNull(channelInfo) { "Unable find channel to update $fieldNameForError. Supergroup: ${supergroup.supergroup.shortInfo()}" } val nextChannelInfo = updateAction(channelInfo) channels[channelChatId] = nextChannelInfo } private suspend fun processNewChat(update: TdApi.UpdateNewChat) { val chat = update.chat; val chatId = chat.id when (val type = chat.type) { <...skipped...> is TdApi.ChatTypeSupergroup -> { val supergroup = supergroups.get(type.supergroupId) if (supergroup != null) { when (supergroup.type) { <...skipped...> SupergroupType.Channel -> { val channelInfo = ChannelInfo( chat = chat, supergroup = supergroup, discussionsChat = null, directMessagesChat = null ) channels[chatId] = channelInfo } SupergroupType.DiscussionChat -> { updateChannel(supergroup, "discussion chat") { channelInfo -> channelInfo.copy(discussionsChat = chat) } } SupergroupType.DirectMessageChat -> { updateChannel(supergroup, "direct messages chat") { channelInfo -> channelInfo.copy(directMessagesChat = chat) } } <...skipped...> } } else { log.error { "Unable find supergroup ${type.supergroupId}, chat.id = ${chat.id}, chat.title = ${chat.title}" } } } }
Обработка форума
Форум это группа, в которой администратор задал определенные топики. С точки зрения пользователя, один топик — отдельный чат, который можно отобразить на отдельной вкладке. Для протокола форум реализуется одним чатом — у каждого сообщения в таком чате есть идентификатор topic_id.
Для получения списка топиков нужно выполнить функцию getForumTopics — в ответ на это сообщение сервер возвращает список топиков форума ForumTopics. GetForumTopics это пример функции, возвращающей много объектов. В Telegram используется свой подход для обработки больших списков, который мы рассмотрим на этом примере. В параметры функции (или поля объекта) и возвращаемом объекте есть поля (или подобные):
offset_date.offset_message_id.offset_message_thread_id.
В большинстве случае логика обработки выглядит так:
В первый вызов функции передаем 0.
В последующие вызовы функций передаем значения, полученные в ответе.
Загружаем до тех пор, пока не закончатся нужные нам сущности (в этом случае — топики).
В моем примере получение списка форумов вынесено в отдельную функцию:
class ChatInformationComposer <...skipped...> private suspend fun loadForumTopics(chat: TdApi.Chat): List<TdApi.ForumTopic> { val chatId = chat.id val forumTopics = mutableListOf<TdApi.ForumTopic>() var mustLoadTopics = true; // делаем response с 0, которые станут начальными параметрами первого запроса var response = TdApi.ForumTopics(-1, emptyArray(), 0, 0, 0) // цикл загрузки while (mustLoadTopics) { // формируем запрос на основе параметров из ответа (для первого запроса будут нули) val getForumTopics = TdApi.GetForumTopics( chatId, null, response.nextOffsetDate, response.nextOffsetMessageId, response.nextOffsetMessageThreadId, 1 ) val responseOrError = client.sendAsFunction(getForumTopics, log).await(); if (responseOrError is TdApi.ForumTopics) { response = responseOrError val topics = response.topics forumTopics.addAll(topics); mustLoadTopics = topics.isNotEmpty() } else { log.error { "Unable load forum topics for chat.id=${chatId}, chat.title ${chat.title}. " + "Response: ${response.shortInfo()}" } mustLoadTopics = false response.throwExceptionOnError() } } return forumTopics } <...skipped...> }
Обработка форума в функции updateNewChat:
<...skipped...> data class ForumInfo( override val chat: TdApi.Chat, private val topicsById: Map<ForumTopicId, TdApi.ForumTopic> ) : ChatInformation { val topics : List<TdApi.ForumTopic> = topicsById.values.toList().sortedBy { -it.order } // must be sorted by the order in descending order fun findTopic(id : Long): TdApi.ForumTopic? = topicsById[id] companion object { fun from(chat: TdApi.Chat, topics: Collection<TdApi.ForumTopic>) = ForumInfo(chat, topics.associateBy { it.info.forumTopicId }) } } <...skipped...> class ChatInformationComposer { private val groups = ConcurrentHashMap<ChatId, GroupInfo>() private val chats = ConcurrentHashMap<ChatId, ChatInfo>() private fun updateChannel( supergroup: SupergroupInfo, fieldNameForError: String, updateAction: (ChannelInfo) -> ChannelInfo ) { val channelChatId = supergroup.channelChatId val channelInfo = channels.get(channelChatId) requireNotNull(channelInfo) { "Unable find channel to update $fieldNameForError. Supergroup: ${supergroup.supergroup.shortInfo()}" } val nextChannelInfo = updateAction(channelInfo) channels[channelChatId] = nextChannelInfo } private suspend fun processNewChat(update: TdApi.UpdateNewChat) { val chat = update.chat; val chatId = chat.id when (val type = chat.type) { <...skipped...> is TdApi.ChatTypeSupergroup -> { val supergroup = supergroups.get(type.supergroupId) if (supergroup != null) { when (supergroup.type) { <...skipped...> SupergroupType.Forum -> { val topics = loadForumTopics(chat) val forumInfo = ForumInfo.from(chat, topics) forums[chatId] = forumInfo } <...skipped...> } } else { log.error { "Unable find supergroup ${type.supergroupId}, chat.id = ${chat.id}, chat.title = ${chat.title}" } } } }
Классы и сообщения из сценария
Класс сообщения | Описание из документации |
|---|---|
A chat. (Can be a private chat, basic group, supergroup, or secret chat.) | |
This class is an abstract base class. Describes the type of chat. | |
A supergroup or channel (with unlimited members). | |
Describes a message. | |
This class is an abstract base class. Contains the content of a message. | |
A text message. | |
Represents a supergroup or channel with zero or more members (subscribers in the case of channels). From the point of view of the system, a channel is a special kind of a supergroup: only administrators can post and see the list of members, and posts from all administrators use the name and photo of the channel instead of individual names and profile photos. Unlike supergroups, channels can have an unlimited number of subscribers. | |
Documentation page not found. | |
Loads more chats from a chat list. The loaded chats and their positions in the chat list will be sent through updates. Chats are sorted by the pair (chat.position.order, chat.id) in descending order. Returns a 404 error if all chats have been loaded. Returns object_ptr< | |
Some data of a supergroup or a channel has changed. This update is guaranteed to come before the supergroup identifier is returned to the application. | |
Returns full information about a supergroup or a channel by its identifier, cached for up to 1 minute. Returns object_ptr< | |
Contains full information about a supergroup or channel. | |
A new chat has been loaded/created. This update is guaranteed to come before the chat identifier is returned to the application. The chat field changes will be reported through separate updates. | |
A chat was added to a chat list. | |
The last message of a chat was changed. | |
The position of a chat in a chat list has changed. An updateChatLastMessage or updateChatDraftMessage update might be sent instead of the update. | |
Returns found forum topics in a forum chat. This is a temporary method for getting information about topic list from the server. Returns object_ptr< | |
Describes a list of forum topics. |
Получение сообщений из чата
Для получения списка сообщений из чата используется функция getChatHistory, которая возвращает список сообщений чата messages. В чате может быть много сообщений, поэтому она использует тот же принцип работы, что и рассмотренная в предыдущем разделе функция getForumTopics. Подробно рассматривать не буду, просто приведу код.
suspend fun loadMessages(chatId: ChatId) : List<TdApi.Message> { var shouldGetMessages = true; var fromMessageId = 0L; val chatMessages = mutableListOf<TdApi.Message>() while (shouldGetMessages) { val getChatHistory = TdApi.GetChatHistory(chatId, fromMessageId, 0, 1, false); when (val response = sendAsFunction(getChatHistory).await()) { is TdApi.Messages -> { val responseMessages = response.messages; shouldGetMessages = if (responseMessages.isNotEmpty()) { chatMessages.addAll(responseMessages) fromMessageId = responseMessages.last()!!.id; true } else { false } } is TdApi.Error -> { log.warn { "Can't load chat, error = [${response}]" } shouldGetMessages = false } }; } return chatMessages }
Класс сообщения | Описание из документации |
|---|---|
Returns messages in a chat. The messages are returned in reverse chronological order (i.e., in order of decreasing message_id). For optimal performance, the number of returned messages is chosen by TDLib. This is an offline method if only_local is true. Returns object_ptr< | |
Contains a list of messages. |
Заключение
В статье рассмотрены принципы основы взаимодействия с Telegram через TDLib, чтение документации и основные сценарии незаметного чтения данных из Telegram, к которым есть доступ у пользователя. Понимание принципов протокола и чтения документации позволит реализовать любой сценарий.
