
С 1960-х годов в архивы по всему миру начали поступать на хранение цифровые документы. Изначально небольшая, их доля среди собраний возрастала каждое десятилетие. Цифровые фонды при этом бросают вызов одной из главных функций архива: сохранять поступившее в неизменном виде. Неизменяемость для цифрового документа означает смерть, ведь уже через несколько десятков лет может не найтись ни одной машины, которая способна его открыть.
О том, как архивисты и программисты десятилетиями искали выход из этой ситуации, и как цифра меняет основы архивного дела рассказывает германский архивист Кристиан Кайтель. С его разрешения (и благословения издательства) мы публикуем отрывок из его книги «Двенадцать путей в архив. Контуры открытого и прикладного архивоведения».
Keitel C. Zwölf Wege ins Archiv. Umrisse einer offenen und praktischen Archivwissenschaft. Stuttgart: Franz-Steiner-Verlag, 2018. S. 188-202. Перевел Никита Ломакин (телеграм-канал Архивный гик), редактировала Анастасия Тарасова.
Части
В центре контекста находится отдельный архивный документ – подлежащая сохранению единица. Эта единица должна быть отделена от всех других архивируемых сущностей, потому что сохранить, найти, прочитать и использовать можно только четко обозначенные объекты. Из-за распространения информационных технологий понимание того, что при описании и хранении учтены все необходимые сущности, перестает быть само собой разумеющимся. Так, принятый на архивирование цифровой объект состоит из файлов, а те — из нулей и единиц. Как же его описать адекватно? Какие отдельные части нужно различать, и какое разделение способствует архивированию и использованию в будущем? Возникают ли эти вопросы и в отношении традиционных архивных документов?
Архивная единица
Без единиц
Пользователи современных классических архивов заказывают отдельные архивные документы, в библиотеках можно взять напрокат конкретные публикации, а в музейных каталогах единицей является объект. Поэтому выделение стабильной и постоянно доступной единицы кажется в учреждениях памяти столь же необходимым, сколь и естественным. В классических архивах для такой сущности используются термины единица описания (Verzeichnungseinheit), архивный документ (Archivalieneinheit) и единица заказа (Bestelleinheit). Уже здесь появляются первые тонкие различия, которые указывают нам на то, что в этом вопросе не все так просто.
К этим различиям в профессиональной среде добавляются еще и изменения, вызванные развитием информационных технологий. Мы все чаще различаем документы и другие информационные сущности. В то время как до конца 20-го века немецкие архивные законы еще использовали определение «персональные дела», сегодня этот термин, за редким исключением, исчез из правовых текстов. Вместо этого мы встречаем термин «данные персональных дел», поскольку информация, необходимая для управления персоналом, теперь хранится не столько в бумажных делах, сколько в специализированных системах, основанных на базах данных.[1] Масса информации увеличивается каждый день, и нам всё сильнее нужна твердая опора — понятная и надежная основа, на которую можно всегда положиться и которую можно передать другим. Основа, которую другие смогут использовать по своему желанию. То есть такая информационная единица, которую можно считать первичным источником и ясно отделить от последующих материалов и исследований. На это надеятся пользователи архивов.
Но и архивисты испытывают потребность, чтобы определенные однажды взаимосвязи сохранялись с течением времени. Хотя бы для того, чтобы сказать своим преемникам, что с этой информационной сущностью они до сих пор поступали так-то и так-то, и поэтому ее следует сохранить таким-то или таким-то образом.
Архивы посещают люди, интересующиеся историей, а управляются людьми, думающими о сохранении. Обе группы нуждаются в стабильно определяемых единицах, выходящих за пределы отдельного фрагмента информации. Поэтому представляется целесообразным сохранять принятые на хранение информационные сущности в целости, а не разбивать их на мельчайшие части. Однако это сразу же ставит два следующих вопроса. Во-первых, не ясно, не нужны ли нам разные единицы для разных процессов, то есть должна ли единица описания в точности соответствовать единице хранения? Во-вторых, если нам нужна эта единица, то как ее можно определить и описать?
Одна единица
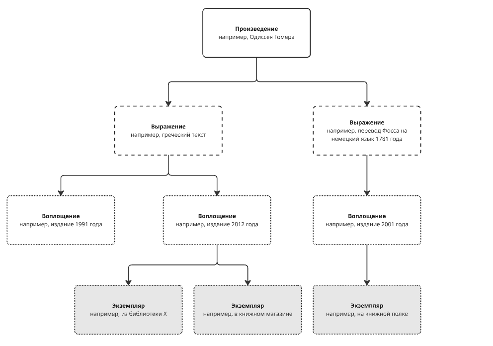
Начнем наше исследование с более подробного рассмотрения стандарта «Функциональные требования к библиографическим записям» (Functional Requirements for Bibliographic Records).[2] Стандарт выделяет сразу четыре основных сущности, которые на первый взгляд могут быть подходящими для наших целей. В отличие от многих других стандартов, FRBR определяет эти сущности и устанавливает между ними взаимосвязь. Поэтому для решения вышеописанной задачи стоит более подробно изучить FRBR. Две сущности в нем следует понимать в логическом и интеллектуальном плане (произведение и выражение), две — в физическом (воплощение и экземпляр) .

Эти четыре сущности «представляют различные аспекты интересов пользователей к продуктам интеллектуальных или художественных усилий»[3], то есть они были разработаны исключительно с учетом интересов пользователей. В этом отношении эти сущности принципиально отличаются от архивных единиц, поскольку последние должны одновременно удовлетворять требованиям архивирования, сохранения фондов и использования.
Как же FRBR различает эти четыре единицы? Единица «произведение» (например, «Одиссея» Гомера) поначалу кажется трудноуловимой. «Выражение» (например, конкретный перевод эпоса), напротив, как интеллектуальная или художественная реализация произведения, уже более очевидно. Эта сущность помогает пользователю четко различать существующие реализации произведения. Она включает в себя все слова, абзацы и аналогичные элементы, которые вносят вклад в конкретную интеллектуальную или художественную реализацию произведения. Те элементы, которые не вносят такой вклад, не относятся к выражению. Разграничение между этими и двумя «физическими» сущностями, кажется нечетким, поскольку иногда, например, графические элементы могут считаться частью выражения, а иногда — нет. «Воплощением» (например, конкретное издание перевода) называются все сущности, которые относятся к одному и тому же «произведению» и одному и тому же «выражению». Примерами могут служить рукопись автора, а также все книги определенного издания произведения. Отдельная часть «воплощения», в конечном счете, является «экземпляром».
Есть как минимум две причины, по которым FRBR не могут быть успешно применены в архивной сфере. Во-первых, мы уже указали на недостаточное разграничение между выражением и воплощением. Трудно представить себе стратегию сохранения фондов, которая могла бы быть построена на этой неопределенной основе. Во-вторых, FRBR не предлагает средств для концептуализации слегка различающихся форм воплощений, которые неизбежно возникают в процессе цифрового архивирования.
Таким образом, FRBR предлагает возможные единицы для использования, [но не для хранения]. Однако есть веские причины для того, чтобы архивные единицы были по возможности одинаковыми для всех архивных процессов, включая приемку и использование:
Очень многие архивы управляются только одним человеком. Для повседневной работы этих коллег было бы немыслимо, если бы им приходилось в своей ежедневной деятельности постоянно менять систему координат и переключаться между разными, но частично пересекающимися единицами в зависимости от задачи.
Но даже в более крупных архивах, организованных по принципу разделения труда, существуют правила замещения сотрудников и смены сфер ответственности, которые могут быть затруднены из-за использования различных систем описания.
Одной из тенденций, наблюдаемых в различных областях нашего информационного общества, является разрыв ранее единых процессов на отдельные цепочки. Специалисты предлагают теперь свои услуги только для отдельных этапов процесса. Сейчас три разных специалиста могут выполнить всю работу лучше, чем ранее один специалист, который делал все от и до. В мире архивов, например, предлагаются отдельные услуги по оцифровке, описанию или хранению цифровых архивов. Цепочки процессов различных поставщиков усложняются, если для каждой из этих задач необходимо использовать разные системы описания.
Не в последнюю очередь разные системы описаний могут затруднять усилия по сохранению архивных документов структурно, поскольку они ослабляют связность процессов в архиве. Например, при первоначальной оценке принятых документов одновременно принимаются решения о стратегии их архивирования и, в конечном итоге, о возможных способах использования. Таким образом, оценка оказывает всестороннее влияние на все последующие процессы.
По этим причинам научная рефлексия о возможных единицах в архиве должна стремиться к созданию единой для всех процессов концепции архивного описания. Единство сущности оказывается в интересах архивов. Не исключено, что это не всегда будет работать, и можно предположить, что по мере дальнейшего осмысления найденные определения будут дифференцироваться. Тем не менее эти изменения не обязательно будут отвечать интересам архивов. Можно также предположить, что противоречие между концепциями наименования, относящимися только к отдельным процессам, и потребностями архивов будет постоянно пересматриваться. Какая дисциплина справится с этим лучше, чем ориентированное на практику архивоведение?
Определение
Если такая единица описания архивных документов необходима, то что должно отличать одну единицу от другой, и, в целом, от контекста? Является ли это вообще проблемой, которую должны решать архивы, ведь они находятся в самом конце жизненного цикла объекта?
Необходимость повторного обращения к написанному существовала уже давно. Мы можем исходить из того, что и в аналоговом мире создателям документов нужно было иметь возможность сослаться на отдельный объект. Для еще более ранних эпох процесс сохранения начинался с решения короля, совета или других лиц.[4]
В большинстве случаев традиционные архивные документы и сами обозначают свои границы. Документ на пергаменте или на бумаге имеет свои края, а подшивка может считаться контейнером для содержащихся в ней документов. Иначе обстоит дело с цифровыми архивными документами. Например, кажущийся бесконечным Интернет не может быть заархивирован как таковой. Вместо этого необходимо определить небольшие его части, которые можно обрабатывать и которые могут быть включены в архив. В используемых в настоящее время офлайн-браузерах это делается с помощью настройки глубины ссылок. Вы определяете, сколько ссылок (три, четыре, пять или больше?) программа должна пройти и сохранить целевые файлы, прежде чем прервать процесс. Также невозможно просто так заархивировать радиопрограмму, транслируемую без перерывов. Вместо этого необходимо установить ограничение по времени начала и окончания записи, чтобы получить объект, который можно архивировать. Этот вопрос вновь возникает в архиве, когда мы не можем быть уверены, сколько объектов мы приняли на хранение. Перепись населения 1970 года, принятая в 2002 году архивом земли Баден-Вюртемберг, была представлена на трех CD в виде четырех файлов с 9,8 миллионами записей. Является ли это одним архивным документом, тремя, четырьмя, или 9 800 000?
Архивы библиотек могут по аналогии задаться вопросом, как следует классифицировать исследовательские данные. Эти проблемы давно известны в отношении личных фондов, независимо от того, находятся ли они в архивах или библиотеках. Сами FRBR показывают, что эти разграничения также являются проблематичными в библиотечном деле. Мы постоянно сталкиваемся с материалами, которые не поддаются однозначной классификации.
Примечательно, что литература по архивоведению не проявила особого интереса к этой столь трудноуловимой теме. Некоторые очень общие описания мы можем найти в архивных стандартах. ISAD(G) уклоняется от конкретного определения отдельной единицы архивного документа благодаря своему сознательному многоуровневому каталогизированию. Центральное место занимает единица описания (unit of description), которая может находиться на разных уровнях. Только в определении дела (File в английском оригинале, Akte в немецком переводе) стандарт дает дополнительные указания: «Организованная часть документов, сгруппированных создателем для текущего пользования или в процессе архивной организации материала на основе их тематической принадлежности, принадлежности к определенному виду деятельности или передачи. Дело обычно является базовой единицей описи»[5]. Это определение содержит, в некотором смысле, минимальное определение группы: отдельные части (в данном случае документы) должны совпадать по крайней мере в одном пункте.
Стандарт Records in Contexts, напротив, исходит не из единой системы описания, а из интеграции различных миров описания и поэтому для него существенно, что они могут сойтись в определенных точках. Поэтому стандарт явно описывает свои сущности и при этом различает три различных единицы описания. Отправной точкой является запись (Record): «Лингвистическая, символическая или графическая информация, представленная в любой постоянной форме, на любом долговечном носителе, любым методом, созданная агентом в ходе его биографических или рабочих событий и действий». [6] Отдельно определяются части записи (Record Component) и группы записей (Record Set). В пояснениях к определению записи также указывается, что запись, самостоятельная в одном контексте, может быть частью составной записи в другом контексте. В конечном итоге это зависит от роли, которую запись играет в делопроизводстве. Другими словами, Records in Contexts, по-видимому, исходит из того, что внешние границы архивного объекта задаются его создателем.
Как обстоит дело в соответствующих библиотечных стандартах? Dublin Core очень часто упоминает термин «ресурс», но библиотечный ресурс описывается очень лаконично: «Книга, статья или другой документальный ресурс»[7]. FRBR уделяет этой теме больше внимания.
Большая заслуга FRBR заключается в том, что он вдохновил стандарт PREMIS, которому мы обязаны наиболее продуманной на данный момент концепцией метаданных для цифрового хранения. В PREMIS мы найдем определение интеллектуальной сущности (Intellectual Entity), которое очень близко к логически понимаемому архивному документу или, по крайней мере, к единице описания. При этом в ходе разработки этого стандарта произошли значительные изменения. В «Словаре данных» (Data Dictionary) версии 1.0, опубликованном в мае 2005 года Research Libraries Group (RLG) и Online Computer Library Center (OCLC), интеллектуальная сущность определяется следующим образом: «связанный массив информации, который можно обоснованно описать как единицу, например, конкретную книгу, карту, фотографию или базу данных. Интеллектуальная сущность может включать в себя другие интеллектуальные сущности: например, веб-сайт может включать в себя веб-страницу, а веб-страница может включать в себя фотографию»[8]. В то же время определение интеллектуальной сущности явно не является предметом внимания стандарта, поскольку для ее определения существуют описательные метаданные[9]. Версия 2.0 сохранила это соотношение, но несколько изменила определение центрального понятия: «Интеллектуальная сущность — это массив информации, который считается единой интеллектуальной единицей для целей управления и описания: например, конкретная книга, карта, фотография или база данных».[10] В версии 3.0 интеллектуальная сущность еще больше приближается к терминологии OAIS: «Интеллектуальная сущность — это отдельное интеллектуальное или художественное творение, которое считается актуальным для определенного сообщества в контексте цифрового хранения».[11] Крайне существенно, что в третьей версии стандарта интеллектуальная сущность стоит наравне с другими объектными сущностями стандарта (о которых мы поговорим ниже) и, таким образом, становится его явной частью.[12]
Несмотря на развивающееся определение, интеллектуальная сущность в принципе кажется совместимой с ранее упомянутыми стандартами описания в архивах и библиотеках. В то же время PREMIS ставит интеллектуальную сущность в контекст других сущностей, эквивалентов которым в этих стандартах нет.
Логические и физические единицы
Из каких компонентов состоит архивная единица, которую мы понимаем как интеллектуальную сущность? Особенно актуальным этот вопрос является в отношении цифровых документов. Эверетту Олдриджу мы обязаны описанием того, как Национальный архив США (National Archives and Records Service) подходил к этим новым объектам в преддверии самого первого приема на хранение цифровой информации.[13] Отправной точкой был вопрос о том, могут ли среди шести миллионов магнитных лент скрываться документы, заслуживающие архивного хранения. До начала этого проекта Национальный архив собрал воедино надписи с более чем 400 принятых на хранение коробок с лентами. Каждая коробка была маркирована по-разному, не было ни одного случая, когда этикетки нескольких коробок были маркированы по одной и той же системе. Сами же коробки находились в ведении так называемых библиотекарей магнитных лент (tape librarians). (Схожую проблему обнаружил Верховный суд США в 1990 году в отношении магнитных лент NASA). [14] В конце 1960-х годов Национальный архив решил инвентаризировать эти магнитные ленты и содержащуюся на них информацию в качестве описи (records series) по единой системе. Эта работа не только давала обзор, необходимый для повседневного архивного управления записями, но и позволила к 1970 году провести оценку поступления и впервые в мире включить цифровой объект в архив. Эти метаданные сделали информацию, представляющую интерес, доступной. Не менее важным было упорядочение для хранения. Но самым существенным стал сам принцип описания материалов. То, что тогда описания еще однозначно соотносились с носителями данных, было обусловлено временем, но показывало и верность классической архивной традиции: традиционные архивные документы основаны на неразрывной связи между носителем данных и информацией. Изначально то же самое представлялось верным и в отношении цифровых архивных документов.
Уже в 1966 году Гарольд Нельсон указал на короткий срок хранения электронных носителей данных.[15] Было лишь вопросом времени, когда это понимание распространится и среди архивов. В любом случае, недолговременность носителей данных была темой как на внутреннем совещании архивного управления Баден-Вюртемберга в 1974 году, так и на 35-м Юго-Западном немецком архивном дне в Зиндельфингене в 1975 году.[16] Поэтому в среднесрочной и долгосрочной перспективе фиксированное сопоставление информации с отдельными цифровыми носителями данных было нецелесообразно.
В 1999 году автор этих строк во время обучения в архивно-библиотечной школе в Марбурге у Хартмута Вебера узнал, что существенное различие между цифровыми и традиционными архивными документами заключается в том, что связь между содержанием и носителем данных теперь распалась. Это не было секретной информацией, ведь было известно, что файл можно без проблем разместить на разных носителях данных. Также было известно, что именно эта особенность сделала возможным появление уже устоявшегося на тот момент интернета. Кроме того, взаимосвязь между информацией и тем, как она хранится в цифровом виде, дополнительно осложняется тем, что с течением времени мы вынуждены постоянно вносить изменения в сохраненные данные. При миграциях данных файлы сохраняются в новых форматах, при эмуляции необходимо разрабатывать новые эмуляторы. В это время велись поиски [концептуального решения], и сегодня мы можем оглянуться на несколько попыток решить эту проблему.
Начнем с OAIS. Стандарт был разработан в период с 1994 по 2002 год и содержит, помимо функциональной модели, также информационную модель. Последняя подробно описывает информацию, которая понадобится пользователям, чтобы они могли использовать и понимать архивные материалы в будущем. Однако OAIS практически не упоминает о том, как эта информация может быть отображена в архивных информационных системах (data management). В своей первой версии 2002 года OAIS не описывает подходов к сохранению в метаданных постоянно меняющихся отношений между объектами системы. Первая переработка 2012 года вводит концепцию трансформационной информации (transformational information property) [17], но она представлена очень нечетко и изолированно от существующей информационной модели.
В 2000 году Нидерландское управление архивами также опубликовало модель, которая должна была стать основой для разработки системы цифрового хранения.[18] Система должна была обеспечить архивирование, управление и использование цифровых записей. В отличие от OAIS, она относится не ко всем возможным, а только к классическим архивам. В модели данных архивная запись описывается как наименьшая связная логическая единица в архиве. Несколько архивных записей должны быть объединены в одно досье. С точки зрения модели, компьютерные файлы могут иметь два типа связей: несколько файлов могут «содержать» архивную запись, а также могут представлять исходный материал для миграций данных.
Хотя голландская модель ориентирована на классические архивы, она имеет некоторые параллели с другой концепцией, представленной в библиотечной сфере. В ноябре 2002 года Национальная библиотека Новой Зеландии объявила о намерении создать цифровой архив[19] и опубликовала первую концепцию метаданных хранения (Preservation Metadata).[20] В центре внимания модели находится объект:
«Определение: объект определяется как единица хранения (Preservation Master), для которой создаются и поддерживаются метаданные хранения. Он получен из цифрового оригинала или оцифрованной версии нецифрового материала, приобретенного или созданного Библиотекой.
Цель: сущность объекта содержит информацию о логическом объекте, который существует в виде файла или совокупности связанных файлов».[21]

Как голландская, так и новозеландская модели связывают свой объект непосредственно с отдельными файлами. В то время как в первом случае логические и физические объекты различаются, во втором случае они, по-видимому, сливаются друг с другом.
В дальнейшем, для простоты, непосредственную связь файлов с логически и содержательно понятной единицей архивного описания мы будем называть файловой моделью. Альтернативой такой модели является разработанная в PREMIS [23] модель репрезентаций. Здесь между файлами и единицей архивного описания встраивается еще одна сущность — репрезентация. Как чисто логическая единица, она включает в себя все, что необходимо для представления архивного документа. Сверху она связана с архивным документом, снизу – с файлами.

В модели репрезентаций мы исходим из того, что первичные данные, относящиеся к репрезентации, могут представлять единицу архивного описания. Метаданные репрезентации содержат сведения для технического воспроизведения файлов и для человеческого понимания этой единицы описания. В терминологии OAIS такие метаданные называются информацией о представлении (representation information, которую не следует путать с репрезентациями в понимании PREMIS). Новая репрезентация возникает, когда отдельные файлы должны быть конвертированы в новые форматы (стратегия миграции) или когда список программного обеспечения, хранящегося в репрезентации или на которое она ссылается, должен быть расширен (стратегия эмуляции). Как и первая репрезентация, новая должна гарантировать, что ее первичных файлов и метаданных достаточно для чтения и понимания архивного объекта. Таким образом, две репрезентации могут различаться по своему техническому устройству, но каждая из них способна представить архивный объект. Поскольку каждая репрезентация имеет определенный момент создания, в систему каталогизации вводится временная компонента.

На рисунке выше показана «история» фотографии, которая несколько раз была конвертирована в рамках стратегии миграции. Различные состояния отображаются с помощью разных репрезентаций. При этом информация, сохраненная в рамках интеллектуальной сущности, остается неизменной. В файловой модели, напротив, к отдельному файлу, подлежащему миграции, просто добавляется его последующий файл (к файлу X добавляется файл X', позже файл X'' и т. д.).
Уже версии PREMIS 1 и 2, в которых модель представления относилась исключительно к цифровым архивным документам, имеют ряд явных преимуществ по сравнению с файловой моделью:
Первичные данные и метаданные, необходимые для отображения, описываются четко и однозначно. Все архивные процессы, связанные с архивными документами, могут быть непосредственно ориентированы на конкретную форму проявления. Репрезентация обозначает и состояние, и отображение, то есть для архивиста это объект хранения, а для пользователя — объект чтения.
Каждая форма проявления (репрезентация) может быть описана значительно короче, чем ее аналог в файловой модели (архивная единица X представление 2 vs. архивная единица X файл 1 + файл 2 + файл 3 + файл 4). Таким образом, гораздо проще однозначно цитировать конкретную форму проявления.
При миграции количество первичных файлов может измениться. Если сначала требовалось, возможно, восемь файлов CSV, то для следующего представления может быть достаточно одного файла XML. Модель репрезентации не имеет проблем с отображением этих изменений. Напротив, в файловой модели это приводит к значительным проблемам с сопоставлением и описанием.
Модель репрезентации позволяет систематически и дифференцированно отображать сходства и различия различных форм представления. Их общей чертой является в основном одинаковое отображение единицы архивного документа, то есть совпадения будут лежать в сфере существенных свойств объекта. Различия обусловлены расхождениями в техническом составе репрезентаций.
В модели репрезентаций достаточно, чтобы единица архивного документа и ее репрезентации были отражены в архивных информационных системах. Файлы первичных данных и метаданных не должны становиться частью описания. Достаточно, чтобы они были известны в архивной информационной системе как часть архивного пакета. В отличие от этого, в файловой модели все файлы должны быть названы в информационной системе, чтобы можно было точно определить дальнейшие меры или пожелания для внутренних процессов архива и при использовании архивных документов.
Сейчас различные репрезентации типичны не только для цифровых архивных документов. На протяжении десятилетий мы фотографируем традиционные архивные документы и сохраняем изображения на микрофильмах. Поэтому с помощью PREMIS 3.0 мы также можем рассматривать микрофильмы как отдельные репрезентации. То же самое относится к цифровым копиям, созданным архивом. В целом, начиная с этой версии PREMIS можно описывать не только цифровые объекты, но и все прочие формы существования архивных документов. [24] Таким образом, модель репрезентации позволяет представить формы проявления всех архивных единиц по единому шаблону. Это тем более желательно, что в связи с прогрессирующей цифровизацией границы между традиционными и цифровыми архивными документами все больше стираются. Таким образом, гибридные архивные собрания, одновременно цифровые и бумажные на момент приема в архив, также могут быть легко описаны.
При применении модели репрезентаций можно постоянно разделять содержание архивной единицы (интеллектуальной сущности) и их проявления-репрезентации. Оба уровня могут быть включены в архивную информационную систему и быть доступны для поиска в одном месте. Таким образом, модель репрезентации может заменить дополнительные инвентари (отдельные списки, базы данных, картотеки и т. д.), используемые в многочисленных архивах для документации копий архивных единиц, единой системой, в которой можно одновременно искать и содержание, и проявления.
В случае с традиционными архивными документами в качестве первого представления указывается оригинал. Некоторые коллеги задаются вопросом: не приводит ли это к снижению особой ценности оригинала? Не должны ли архивы опасаться, что им вновь придется столкнуться с требованиями, вроде предложения Саксонской счетной палаты от 2003 года отфотографировать, а затем выбросить оригиналы на небескислотной бумаге?[25]
Сначала нужно заметить, что такие предложения возникают независимо от того, как устроена система хранения архивных документов. В 2003 году еще не существовало модели репрезентаций, но архивы активно занимались оцифровкой. Но на этот вопрос можно ответить и встречным вопросом. Как можно закрепить особую ценность оригинала в описях? Проще всего обозначить первую репрезентацию как «оригинал». Но можно также прийти к идее отображать все последующие формы появления иначе, чем первую репрезентацию. Возможно, так, как это до сих пор делали некоторые архивы — в поле для комментариев (например, «имеется микрофильм»). Однако таким образом мы отказались бы от единообразия каталогизации и лишились бы возможности одновременного поиска различных форм представления. Поэтому кажется целесообразным не противопоставлять друг другу отдельные формы представления и описывать их единообразно. Информация в описях и другие метаданные не должны содержать оценок. Вопрос о том, считать ли первую (или другую) репрезентацию более ценной, чем остальные, должен решаться сотрудниками архива. Такую же свободу они должны предоставлять и всем другим пользователям и коллегам.
Таким образом, существует целый ряд причин, по которым модель репрезентаций и, вместе с ней, систематическое и единообразное разграничение между содержанием и формами проявления предпочтительнее других концепций описания. С помощью этого разграничения модель репрезентации концептуально следует предпосылкам стратегии архивирования, направленной на сохранение информации. В этом, возможно, заключается одна из причин, по которой некоторым коллегам, работающим в основном с традиционными архивными документами, трудно применять эту концепцию в своей работе. Кроме того, есть еще несколько открытых вопросов, которые, хотя и не могут быть расценены как контраргументы, тем не менее должны быть учтены перед внедрением.
Графически репрезентации могут быть отображены в виде дерева как «дети» своего родителя (архивного документа). В то же время архивные документы и их включение в классификацию и тектонику уже сегодня отображаются различными архивными информационными системами в виде дерева. Однако обе формы связей не могут быть легко объединены в одном дереве, поскольку на уровне репрезентации все записи имеют один смысл. Во всех остальных случаях записи на одном уровне могут различаться по содержанию: запись может «представлять» вышестоящую запись (то есть быть репрезентацией) или «являться частью» (то есть быть единицей хранения следующего уровня). Возможно, различные типы связей можно графически разграничить друг от друга.
В стандарт PREMIS включен дополнительный уровень битовых потоков (bistream). В его немецких адаптациях от этого уровня отказались. Обоснованность этого решения следует в дальнейшем регулярно проверять. То же самое относится к рекурсивности, которая согласно PREMIS возможна на каждом уровне (интеллектуальная сущность, репрезентация, файл и битовый поток). Это значит, что репрезентация может содержать подрепрезентации, которые, в свою очередь, могут быть дифференцированы на репрезентации еще более низкого уровня. То же самое относится к трем другим уровням. Для упрощения использования концепции в немецких архивах отказались от возможности рекурсивного отображения [то есть возможности одной сущности включать сущности того же типа - НЛ].[26] Не в последнюю очередь потому, что такие иерархии кажутся гораздо более стабильными и понятными. Это может упростить будущие массовые миграции. Кроме того, пользователям будет легче ориентироваться. Тем не менее, время от времени следует проверять, остаются ли эти предположения актуальными.
Файлы цифровых архивных документов, как правило, хранятся в нескольких экземплярах и в разных местах. PREMIS не проводит различия между этими единицами (в отличие от FRBR, которые для этих целей используют термин «экземпляр»). Национальный архив Великобритании еще до публикации PREMIS решил использовать термин FRBR «воплощение» в контексте сохранения фондов. Этого термина Адриан Браун придерживался и в дальнейшем.[27] Однако из этого примера не выросло школы. В том, чтобы не смешивать вопросы резервного копирования с вопросами каталогизации, есть свои плюсы. Однако к вопросу о роли резервного копирования в архивном описании также следует регулярно возвращаться.
Мы можем считать задачей архивоведения организацию систематического и регулярного обсуждения базовых установок. Это может привести к более эффективному внедрению модели репрезентаций или развитию новой концепции. Предпосылок для последней, однако, сейчас не видно.
[1] Keitel Ch. Digitale personenbezogene Unterlagen. Konzepte und Erfahrungen des Landesarchivs Baden-Württemberg // Tiemann K. (Hrsg.). Bewertung und Übernahme elektronischer Unterlagen – Business as usual? Beiträge des Expertenworkshops in Münster am 11.–12. Juni 2013. Münster, 2013. S. 46–59. К тексту
[2] Funktionelle Anforderungen an bibliografische Datensätze. Abschlussbericht der IFLA Study Group on the Functional Requirements for Bibliographic Records. Leipzig, 2006. К тексту
[3] FRBR (deutsch). S. 12; zum Weiteren S. 16–32. К тексту
[4] Davies. Greek Archives. P. 324. К тексту
[5] International Council on Archives. ISAD(G). P. 10. К тексту
[6] EGAD – Expert Group on Archival Description. Records in Contexts. S. 13. К тексту
[7] DCMI Metadata Terms. К тексту
[8] PREMIS Working Group. PREMIS Data Dictionary for Preservation Metadata. Version 1. Final Report of the PREMIS Working Group. 2005. S. 1–1. К тексту
[9] Ibid. S. 2–1. К тексту
[10] PREMIS Editorial Committee. PREMIS Data Dictionary for Preservation Metadata 2.0. 2008. S. 6. К тексту
[11] PREMIS Editorial Committee. PREMIS Data Dictionary for Preservation Metadata. Version 3.0. 2015. S. 8. К тексту
[12] Ibid. S. 8. К тексту
[13] Alldredge. Inventorying. К тексту
[14] United States General Accounting Office. NASA Is Not Archiving. К тексту
[15] Lee. Defining. S. 8 f. К тексту
[16] Keitel Ch. 35 Jahre. S. 27. Anm. 58. К тексту
[17] Consultative Committee for Space Data Systems. CCSDS 650.0-M-2. S. V. К тексту
[18] Emond N., Hofman H., Slats J., van Zwol T. DEPOT 2000: Functional Design for a Digital Depot (abgerufen 17. Dezember 2017). S. 31–42. К тексту
[19] National Library of New Zealand. Metadata Standards Framework – Metadata Implementation Schema. URL: http://digitalpreservation.natlib.govt.nz/assets/Uploads/nlnz-data-model-final.pdf К тексту
[20] OCLC/RLG. Preservation Metadata for Digital Objects: A Review of the State of the Art. White Paper by the OCLC/RLG Working Group on Preservation Metadata. January 31, 2001. К тексту
[21] National Library of New Zealand. Metadata Standards Framework – Implementation Schema. S. 7. К тексту
[22] National Library of New Zealand. Metadata Standards Framework – Implementation Schema. S. 3. К тексту
[23] Konferenz der Leiterinnen und Leiter der Archivverwaltungen des Bundes und der Länder (KLA). Das Repräsentationenmodell als Konzept für die archivische Arbeit; Keitel Ch. Das Repräsentationenmodell des Landesarchivs Baden-Württemberg // Wolf S. (Hrsg.). Neue Entwicklungen und Erfahrungen im Bereich der digitalen Archivierung: Von der Behördenberatung zum Digitalen Archiv. 14. Tagung des Arbeitskreises „Archivierung von Unterlagen aus digitalen Systemen“, 1.–2. März 2010. München, 2010. S. 69–82. URL: http://www.bundesarchiv.de/DE/ К тексту
[24] PREMIS Editorial Committee. PREMIS 3.0. Siehe auch Keitel, Repräsentationenmodell. S. 81 f. К тексту
[25] Rechnungshof des Freistaates Sachsen. Jahresbericht 2003. URL: www.rechnungshof.sachsen.de/jb2003/jb2003.pdf К тексту
[26] Konferenz der Leiterinnen und Leiter der Archivverwaltungen des Bundes und der Länder. Repräsentationenmodell; DIMAG-Entwicklungsverbund. DIMAG-Metadatenreferenz; Keitel Ch. Repräsentationenmodell. К тексту
[27] Brown A. Practical Digital Preservation. A How-to Guide for Organizations of Any Size. London, 2013. К тексту
